
“合成霸权数字货币”理念提出
2019年8月,英国央行行长提出“合成霸权数字货币”理念。当时,美国经济在全球经济中的占比逐步下降,继续把美元作为世界储备货币明显不合理。该理念主张用基于一篮子法币的合成数字货币取代美元,在国际金融领域引起巨大反响,意味着全球货币体系可能迎来变革。

该理念如同在平静湖面上投下一块大石头。这使得各国重新审视现有国际货币体系。毕竟美元主导地位已持续多年。这是牵一发而动全身的情形。众多国家央行开始关注数字货币在国际货币体系中的潜力。并加速探索适合本国的数字货币发展道路。

央行数字货币的发展差异
央行数字货币发展至今。在观念理解方面。在目标方面。出现了明显差异。从场景重要性角度看。传统货币先流通。之后搭建场景。央行数字货币自身有系统。货币流通与场景建设同步进行。二者对场景的重视程度。完全不可相提并论。
零售端央行对于提升跨境支付效率的看法一致。但在货币政策、金融包容性、金融稳定影响这些方面,它们的认知有差别。新型经济体更重视金融包容。发达经济体认为批发央行数字货币提升支付效率更重要。比如非洲的一些新兴经济体,imtoken钱包官方下载积极推广数字货币, token钱包app官网其目的是提高金融服务可达性。欧美发达地区则更关注数字货币对支付效率的提升。
数字货币推出的动机
在数字化时代,居民使用习惯大变。以前现金使用普遍,如今数字化支付成主流。各国央行推出数字货币,目的是应对此变化,提高金融包容性,发展普惠金融。

在某些偏远地区,金融服务发展欠佳。在这些区域,数字货币可让更多人享有便捷金融服务。它能突破地域限制。还能突破时间限制。一些东南亚国家推行数字货币。这让原本无法获得银行服务的居民,也能参与进金融体系。进而推动了经济发展。

欧央行的关注焦点
欧央行密切关注瑞典等非欧元区国家央行对数字货币推进的态度。欧央行担忧这些国家数字货币发展会给自身货币政策带来溢出影响。若瑞典等国数字货币发展成熟,可能吸引欧洲其他国家资金流向该地,进而影响欧央行货币政策实施效果。

欧央行在评估自身数字货币发展策略。其目的是应对潜在风险。比如要加强和其他国家央行沟通合作。还要一起研究数字货币发展规律。并且制定统一标准。通过这些来减少不确定性
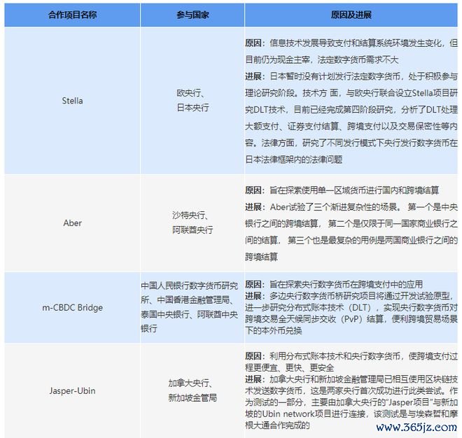
批发型央行数字货币进展

许多国家央行在研发批发型数字货币上有了进展。日本央行在2020年年末积极推进相关工作。它与欧洲央行合作。合作内容是研究去中心化技术。该技术用于研发批发型数字货币。联盟链成了批发型数字货币的首选。原因是其使用者为金融机构。这些金融机构数量少且固定。这便于监管。进而能控制风险。
批发型数字货币先在国内债券、票据等封闭市场环境试验技术。与此同时完善法律条款。这种循序渐进的方式,能确保试点安全。也能确保试点稳定。还可为后续更大范围推广积累经验。
央行数字货币的未来影响

央行数字货币对未来影响深远。它存在重塑国际货币体系基础的可能性。基于代理银行的模式效率欠佳。基于区块链技术的央行数字货币可缩短跨境汇款时间。它会在技术层面冲击现有的货币体系
区块链技术能在金融业多个方面发挥作用。可通过央行数字货币试点及封闭测试创造零售端应用场景。比如利用横琴的区位优势推动数字人民币在跨境场景使用。金融业要积极应对挑战与机遇。需提升服务实体经济的质量和效率。
你认为央行数字货币有可能真正替代美元成为世界储备货币吗?欢迎大家参与评论交流。别忘了为这篇文章点赞并分享。

